无障碍阅读
首 页
政府信息公开
农业动态
在线服务
互动交流
当前位置:
首页
>
政府信息公开
>
政策
>
问答解读回应
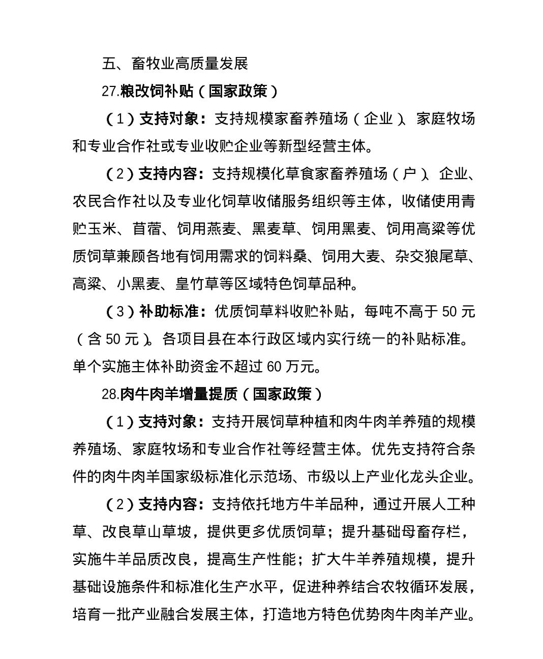
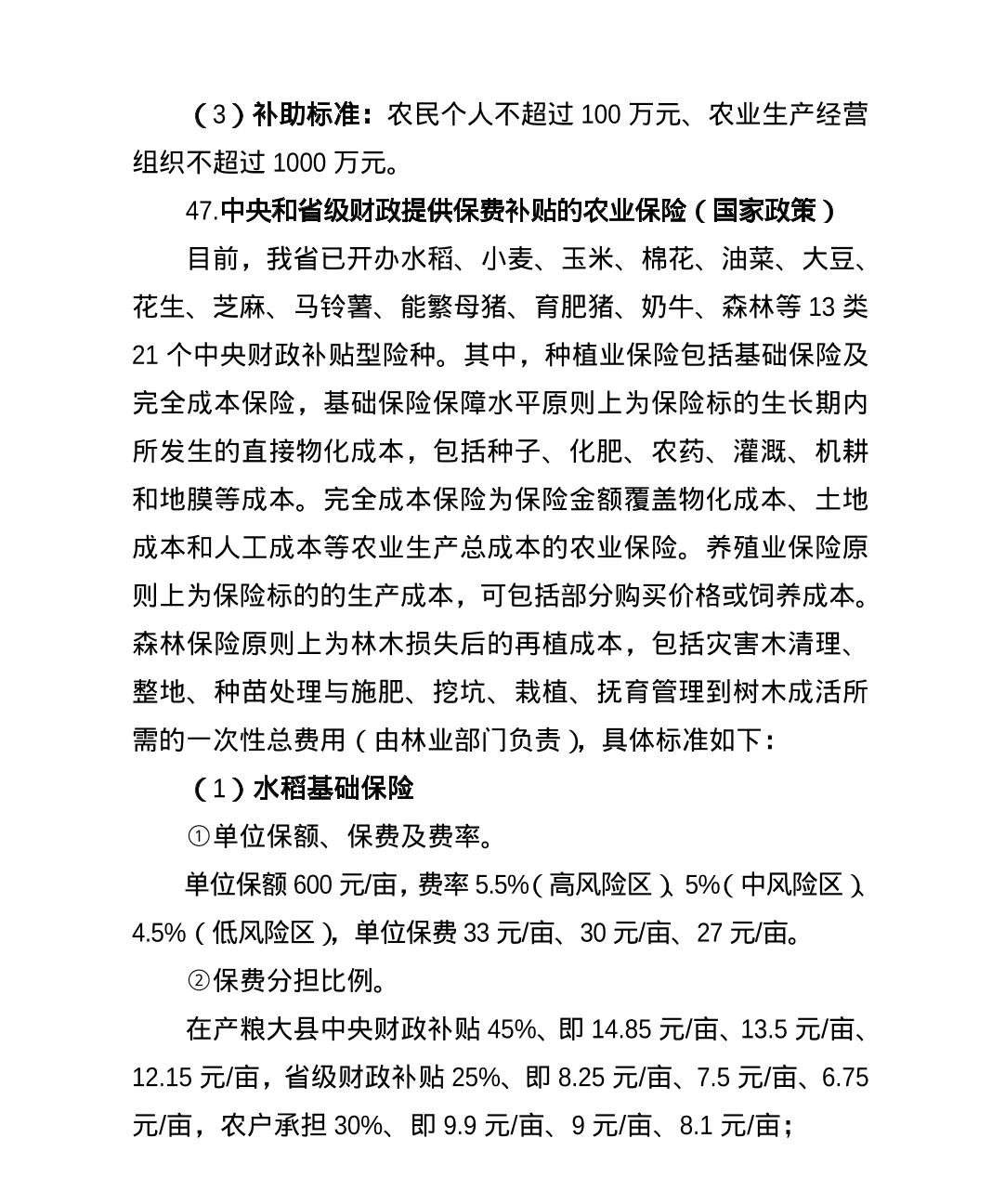
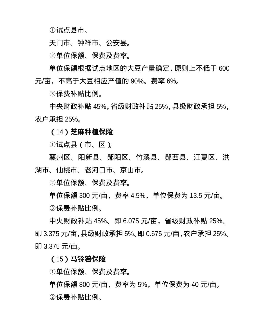
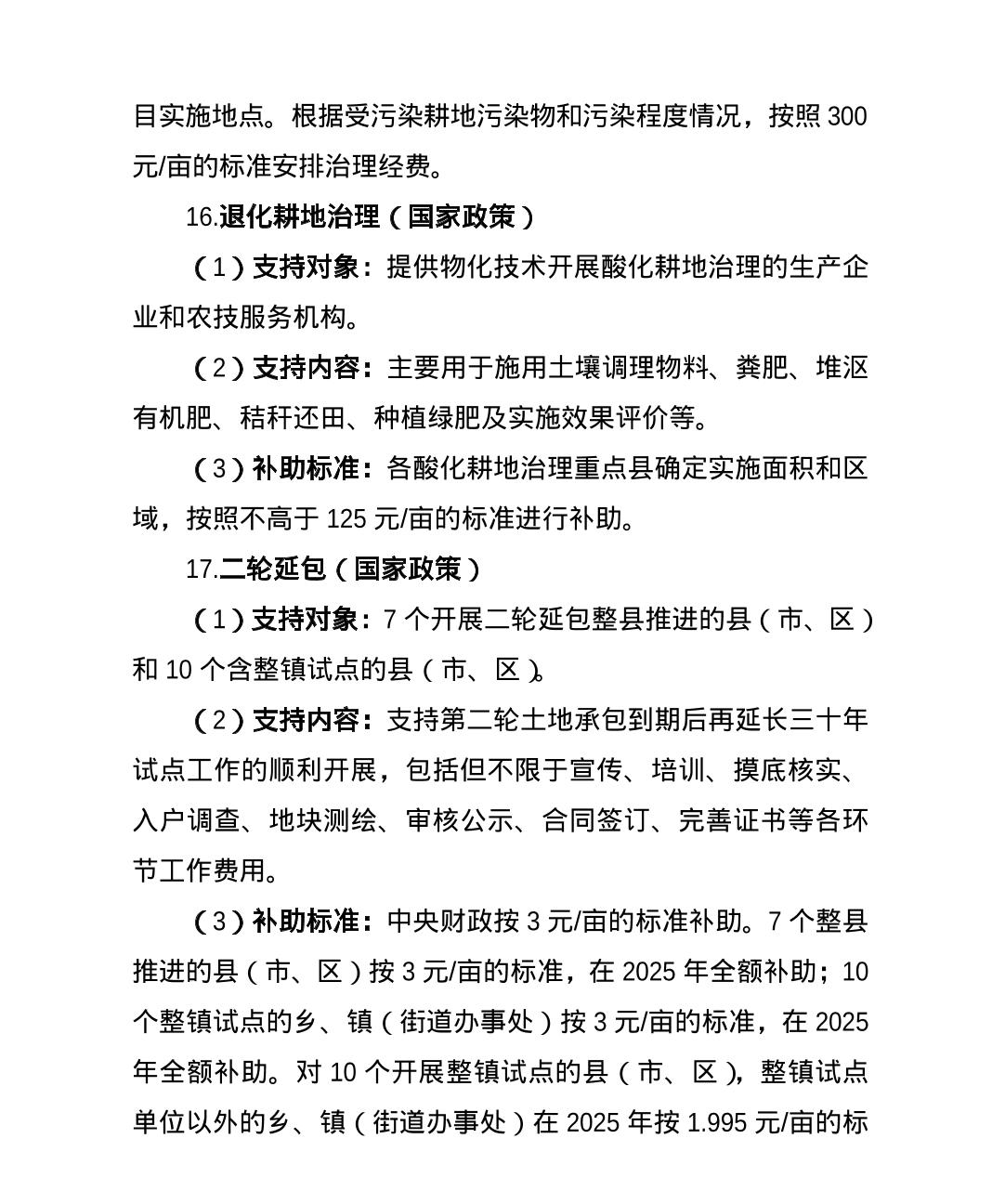
2025年湖北省惠农支农政策清单
来源:黄石市农业农村局 时间:2025-08-19 10:56
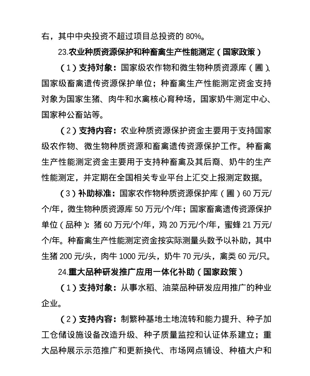
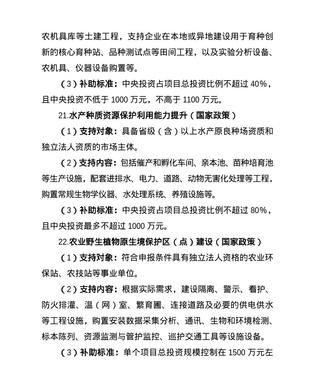
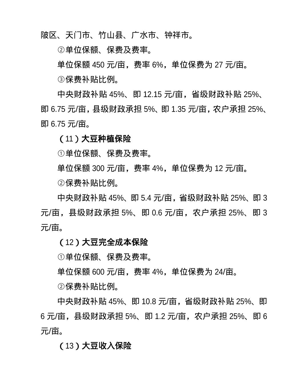
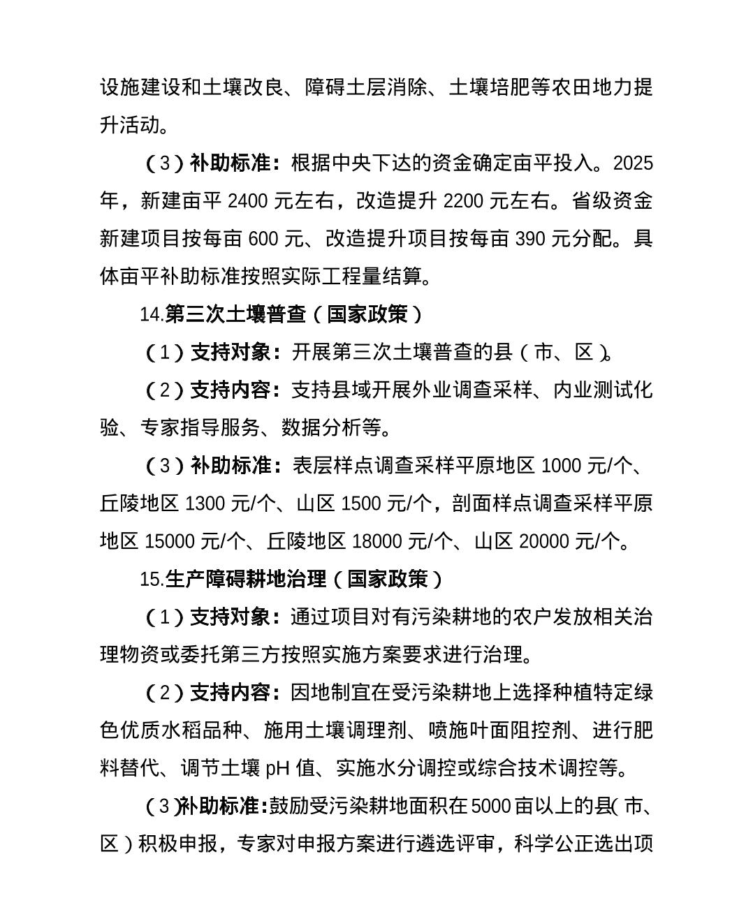
页面分享: