全市食用农产品生产(收储、运输)企业、农民专业合作社、家庭农场及农户朋友们:
骏马踏春耕沃野,丰年纳福惠农家。值此新春佳节来临之际,我们谨向扎根农业一线、深耕特色产业的各位同仁,致以诚挚的问候和美好的祝愿!2026年2月1日,《农产品质量安全承诺达标合格证管理办法》全面施行,为产业规范发展划定新标尺。为凝聚共治合力,现将相关要求告知如下:
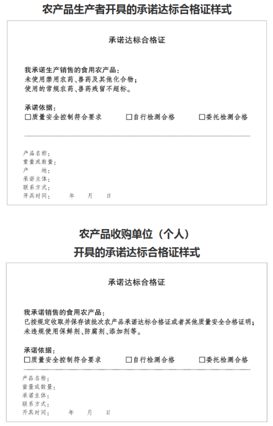
一是严守安全底线,筑牢生产根基。请严格恪守《中华人民共和国农产品质量安全法》《湖北省农产品质量安全条例》,认真建立投入品购买、使用台账。严格农业投入品生产和使用管理,决不使用禁用农药、兽药、肥料、饲料,严格执行安全间隔期或休药期要求,从源头上保障农产品质量安全。二是规范开具合格证,履行主体责任。请如实开具承诺达标合格证,妥善保存记录不少于六个月。做到生产记录信息可查询、流向可追踪、质量可追溯。三是深耕绿色发展,擦亮黄石品牌。请持续践行绿色生产理念,推广绿色防控、智慧种养等技术,助力“黄石三鲜”等区域品牌提质增效,共同擦亮全市优质农产品金字招牌。
最后,恭祝大家新春愉快、身体健康、事业兴旺、阖家幸福!
黄石市农业农村局
2026年2月3日




