首页
机构设置
政府信息公开
在线服务
农业资讯
专题专栏
当前位置:
首页
>
政府信息公开
>
法定主动公开内容
>
财政资金
>
财政预决算
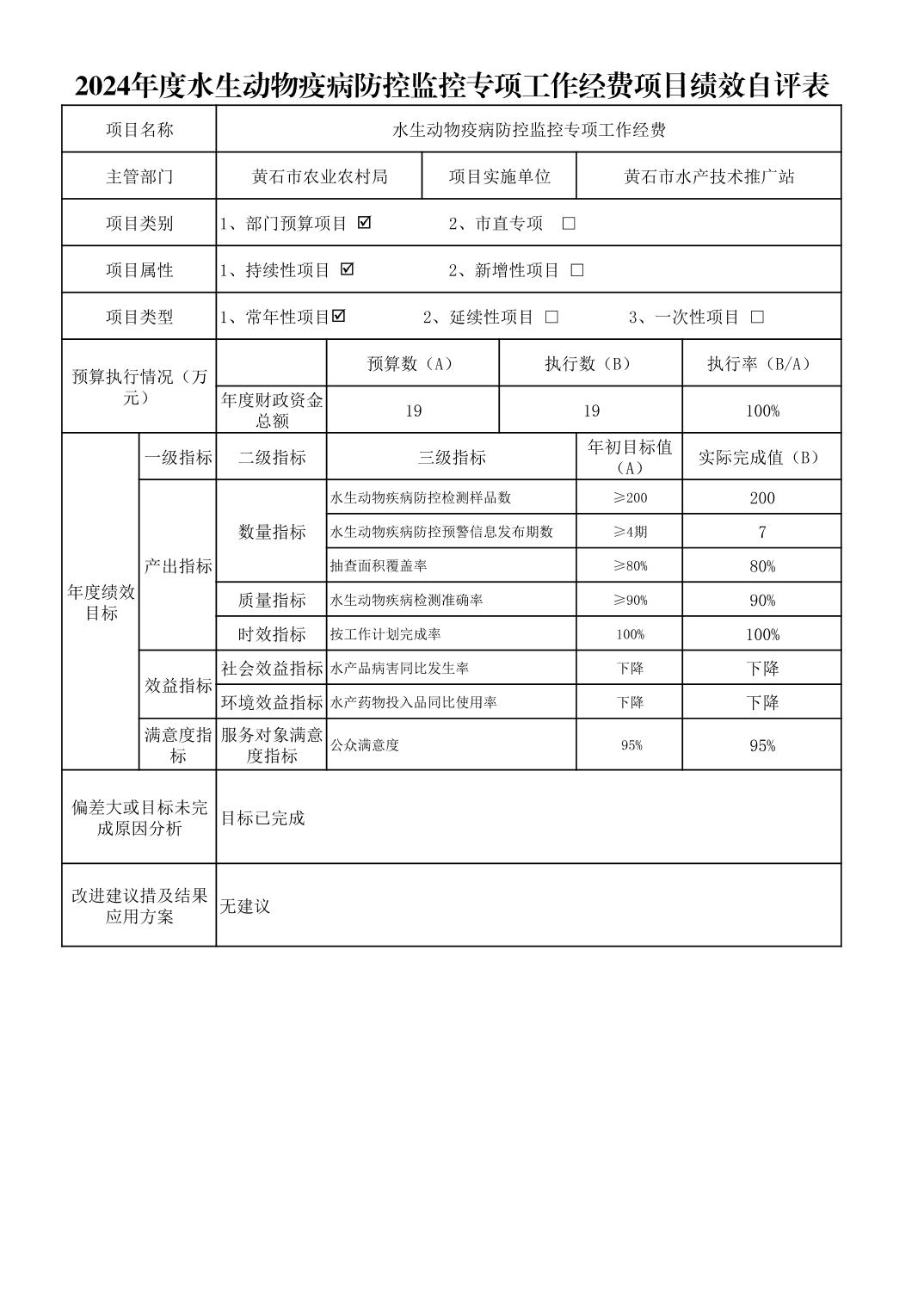
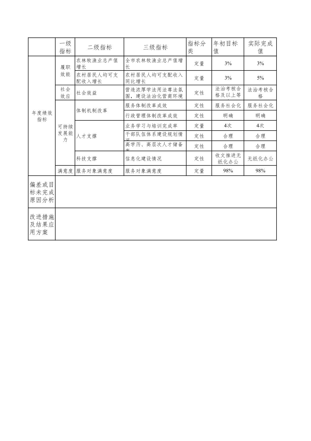
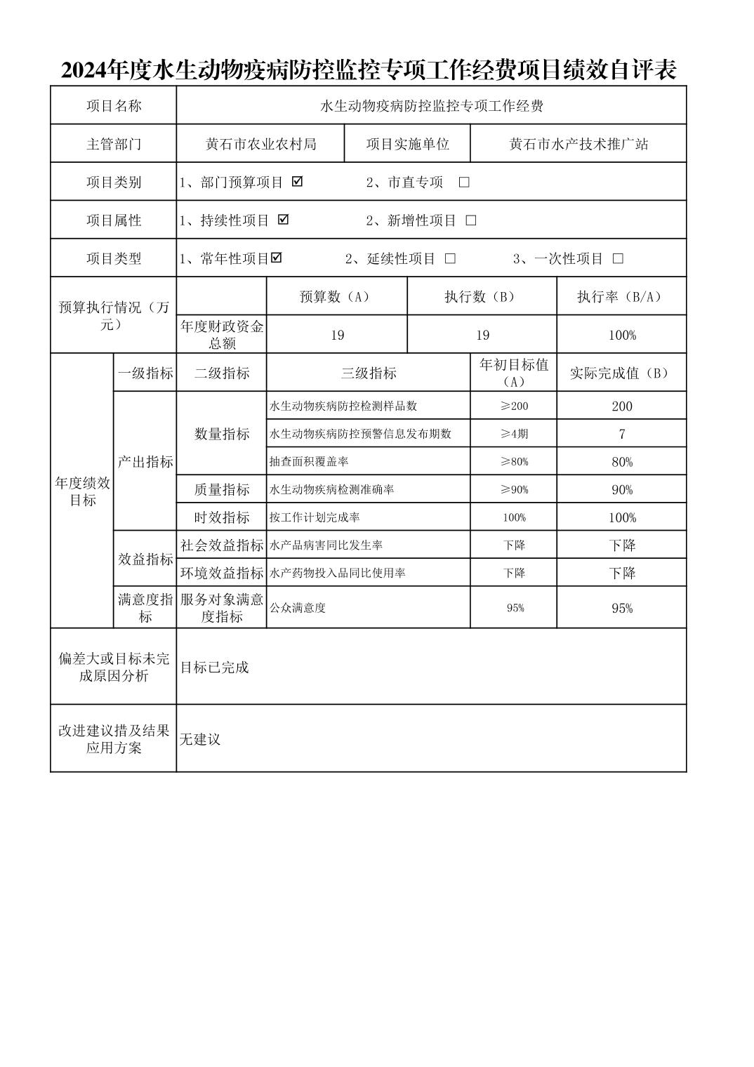
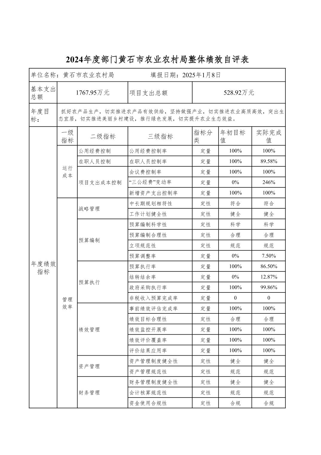
黄石市农业农村局(汇总)2024 年度部门决算
时间:2025-09-30 10:36
页面分享: